class: center, middle, inverse, title-slide .title[ # Análisis de Datos Categóricos (SOC3070) ] .subtitle[ ## Regresión Logística para Predicción ] .author[ ###
Mauricio Bucca
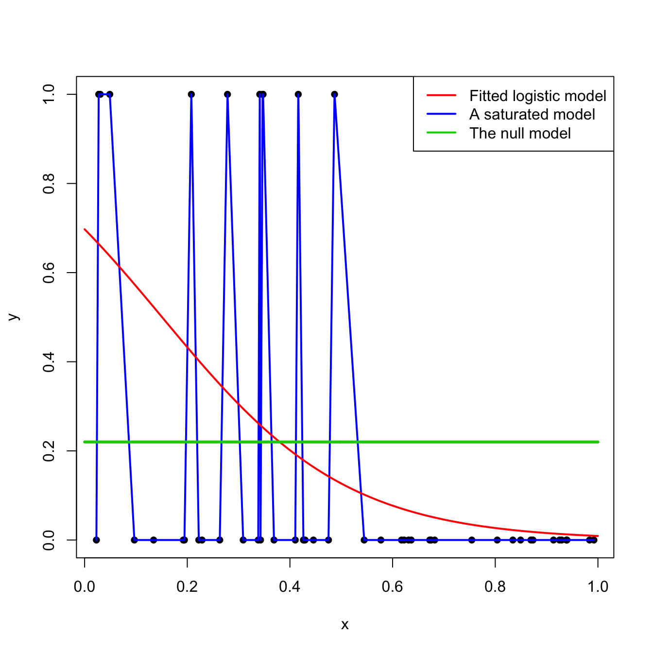
Profesor Asistente, Sociología UC ] --- class: inverse, center, middle # Evaluación de Modelos Predictivos --- ## `\(\hat{\beta}\)`-problems vs. `\(\hat{y}\)`-problems (Mullainathan & Spiess, 2017) -- .pull-left[ ### `\(\hat{\beta}\)`-problems - Foco en **parámetros** y su interpretación. - Preguntas: - ¿Cuál es el efecto de `\(X\)` sobre `\(Y\)`? - ¿Es significativo / causal? - Objetivo: **explicación e inferencia**. - Modelos suelen ser **transparentes** (fácil interpretar). ] .pull-right[ ### `\(\hat{y}\)`-problems - Foco en **predicciones** para nuevos casos. - Preguntas: - ¿Qué tan bien predice el modelo en datos futuros? - ¿Qué modelo predice mejor? - Objetivo: **desempeño y utilidad práctica**. - Modelos pueden ser tratados como **black-box** (no importa cómo, mientras prediga bien). ] --- class: inverse, center, middle ## Regresión Logística como Machine Learning --- ## Regresión Logística como Machine Learning <br><br> <br> .middle[ .center[  ] ] --- # Regresión Logística: el **“hello world”** de ML <br> - **Qué resuelve:** - Estima la probabilidad de un evento binario (`\(Y=0/1\)`). - Ejemplos: ¿un mail es spam? ¿alguien tendrá una aventura? <br> - **Cómo funciona:** - Ajusta una combinación lineal de predictores `\(X\beta\)`. - Pasa ese valor por la **curva sigmoide** → convierte log-odds en probabilidades (0–1). - Aprende de los datos para **generalizar** a casos no observados (nuevos datos, futuro, etc.). <br> - **Por qué es importante:** - Interpretable: cada predictor tiene un rol claro en la probabilidad. - Eficiente: funciona bien incluso con muestras pequeñas. - Fundacional: es la base sobre la cual se construyen modelos más complejos en ML. --- ## Ejemplo empírico `$$\newcommand{\vect}[1]{\boldsymbol{#1}}$$` Continuando con el ejemplo de clases anteriores, ajustamos el siguiente modelo: `$$\ln \frac{p_{i}}{1-p_{i}} = \beta_{0} + \beta_{1}\text{ym}_{i} + \beta_{2}\text{male}_{i} + \beta_{3}\text{rate}_{i} + \beta_{4}\text{rate}^{2}_{i}$$` Llamemos a este modelo, modelo `\(M\)`: <br> ``` ## Estimate Std. Error z value Pr(>|z|) ## (Intercept) 0.149861306 0.82300610 0.1820902 0.85551198 ## ym 0.037699456 0.01813912 2.0783503 0.03767711 ## factor(sex)male 0.249972343 0.19690565 1.2695032 0.20426166 ## rate -0.411820264 0.50252200 -0.8195069 0.41249725 ## I(rate^2) -0.008931688 0.07364745 -0.1212763 0.90347221 ``` ``` ## [1] "log-likelihood: -316.105 Deviance: 632.21" ``` ``` ## [1] "AIC: 642.21 BIC: 664.202" ``` --- ## Likelihood como función de pérdida - En ML, entrenar un modelo = encontrar parámetros que **maximicen la verosimilitud** (o equivalentemente **minimicen la pérdida**). -- - En regresión logística, cada `\(y_i\)` es Bernoulli con probabilidad `\(p_i\)`: $$ P(y_i \mid p_i) = p_i^{y_i}(1-p_i)^{1-y_i} $$ -- - La probabilidad conjunta de todos los datos: $$ \mathcal{L}(\beta) = \prod_{i=1}^{n} p_i^{y_i}(1-p_i)^{1-y_i} $$ -- - Tomando logaritmos: $$ \ell(\beta) = \sum_{i=1}^{n} \big[ y_i \ln p_i + (1-y_i) \ln(1-p_i) \big] $$ -- - En ML a esto le llamamos **log-loss** o **cross-entropy loss**: $$ \text{LogLoss} = -\ell(\beta) $$ --- ## Likelihood como función de pérdida - Si las predicciones del modelo son correctas (`\(y=1\)` y `\(p\)` cercano a 1) → log-loss bajo. - Si se equivocan (`\(y=1\)` pero `\(p\)` cercano a 0) → log-loss alto. - Entrenar = **ajustar `\(\beta\)` para minimizar log-loss** (= maximizar likelihood). Likelihood maximizada en nuestro ejemplo: ``` r ll_m <- logLik(logit_affairs); print(c(Likelihood = exp(ll_m[1]), log_likelihood = ll_m[1])) ``` ``` ## Likelihood log_likelihood ## 5.217357e-138 -3.161048e+02 ``` -- .bold[Versión ML: Log-loss promedio ] En machine learning se suele trabajar con la **log-loss promedio** para obtener una pérdida por observación (comparable entre datasets de distinto tamaño). $$ \text{LogLoss} = -\frac{1}{n}\,\ell(\beta) $$ ``` r n <- length(affairsdata$everaffair_d); log_loss <- -1/n * as.numeric(ll_m[1]); log_loss ``` ``` ## [1] 0.5259646 ``` --- ## Modelos de referencia (baselines) En ML y estadística es común usar **modelos de referencia** para poner en contexto el desempeño de un modelo más complejo. Dos extremos: -- <br><br> - **Modelo nulo (`\(M_N\)`)** - El más simple posible: siempre predice la probabilidad promedio global. - Ventaja: parsimonioso y fácil de interpretar. - Desventaja: genera las peores predicciones posibleså, ignora covariables. ``` r # modelo nulo logit_affairs_sex_null <- glm(everaffair_d ~ 1,family=binomial(link="logit"), data=affairsdata) ``` -- <br> - **Modelo saturado (`\(M_S\)`)** - El más complejo posible: ajusta un parámetro distinto para cada observación. - Ventaja: fit perfecto (cero perdida). - Desventaja: no generaliza → memoriza los datos. ``` r # modelo saturado logit_affairs_sex_sat <- glm(everaffair_d ~ factor(1:nrow(affairsdata)) ,family=binomial(link="logit"), data=affairsdata) ``` --- ## Baselines vs Modelo de Interés .center[  ] --- ## Residual Deviance y Null Deviance En modelos logísticos, el **log-likelihood ratio** puede re-expresarse como **Deviance**, que es esencialmente una medida de **pérdida (loss)**. Dos tipos de deviance: <br> - **Residual Deviance:** `\(D = -2 \cdot (\log\mathcal{L}_{M} - \log \mathcal{L}_{S})\)` - Evalúa el ajuste de `\(M\)` respecto al modelo saturado (fit perfecto). <br> - **Null Deviance:** `\(D_N = -2 \cdot (\log\mathcal{L}_{0} - \log \mathcal{L}_{S})\)` - Equivale al "total explicable", similar a la varianza total en OLS. <br> -- - **Distribución muestral:** `\(D \sim \chi^{2}(df = n-k), \quad \text{donde k es el número de parámetros en M}\)` <br> Interpretación: - `\(D\)` alto (p-value bajo) → "mal ajuste" (alto error, modelo se queda corto). - `\(D\)` bajo (p-value alto) → "buen ajuste" (más parámetros no agregan valor. --- ## Residual Deviance y Null Deviance .center[  ] --- ## Residual Deviance y Log-loss promedio <br> ``` ## Estimate Std. Error z value Pr(>|z|) ## (Intercept) 0.149861306 0.82300610 0.1820902 0.85551198 ## ym 0.037699456 0.01813912 2.0783503 0.03767711 ## factor(sex)male 0.249972343 0.19690565 1.2695032 0.20426166 ## rate -0.411820264 0.50252200 -0.8195069 0.41249725 ## I(rate^2) -0.008931688 0.07364745 -0.1212763 0.90347221 ``` ``` ## [1] "Null Deviance: 675.377 | Residual Deviance: 632.21" ``` ``` r # Cálculo manual de la Residual Deviance D <- -2 * (logLik(logit_affairs)[1] - logLik(logit_affairs_sex_sat)[1]) # Relación con log-loss promedio log_likelihood <- as.numeric(logLik(logit_affairs)) log_loss <- -1/length(affairsdata$everaffair_d) * log_likelihood print(paste0("Log-loss promedio: ", round(log_loss,4))) ``` ``` ## [1] "Log-loss promedio: 0.526" ``` --- ## Pseudo - `\(R^2\)` <br> -- - En modelos OLS es común medir ajuste usando el coeficiente `\(R^2\)`, es decir, % de varianza explicada por el modelo. -- - En GLM's la varianza no es separable de la media, por tanto no se puede descomponer. -- - Existe una variedad de alternativas al `\(R^2\)`, llamadas genéricamente pseudo - `\(R^2\)`. Uno de los más comunes es: <br> -- `$$\text{McFadden’s } R^{2} = 1 - \frac{D}{D_{0}} = 1 - \frac{(\log\mathcal{L}_{S} - \log \mathcal{L}_{M})}{ (\log\mathcal{L}_{S} - \log \mathcal{L}_{N})}$$` <br> -- .bold[Intuición:] fracción del total del "explicable" del likelihood que es explicado por el modelo `\(M\)`. - `\(R^{2} \in [0,1]\)`, donde 0 indica el peor fit posible y 1 indica el mejor fit posible. --- ## Pseudo - `\(R^2\)` ``` ## Estimate Std. Error z value Pr(>|z|) ## (Intercept) 0.149861306 0.82300610 0.1820902 0.85551198 ## ym 0.037699456 0.01813912 2.0783503 0.03767711 ## factor(sex)male 0.249972343 0.19690565 1.2695032 0.20426166 ## rate -0.411820264 0.50252200 -0.8195069 0.41249725 ## I(rate^2) -0.008931688 0.07364745 -0.1212763 0.90347221 ``` <br> -- .bold[Residual deviance]: ``` r R2 <- 1 - logit_affairs$deviance/logit_affairs$null.deviance; R2 ``` ``` ## [1] 0.06391612 ``` ``` r # versión automática PseudoR2(logit_affairs, which="McFadden") ``` ``` ## McFadden ## 0.06391612 ``` --- class: inverse, center, middle # Regresión Logística como clasificador --- ## De Probabilidades a clases - La regresión logística entrega **scores probabilísticos**: `\(\hat{p}_i = \Pr(Y_i=1\mid X_i,\hat\beta)\)` <br> -- - Para convertir un score en decisión usamos un **umbral de corte** `\(\tau\)`: $$ \hat{y}_i = `\begin{cases} 1 & \text{si } \hat{p}_i > \tau \\ 0 & \text{si } \hat{p}_i \leq \tau \end{cases}` $$ <br> -- - Por defecto: `\(\tau=0.5\)` - En ML, el umbral se ajusta al problema: - Spam: es peor que se cuele spam → corte bajo. - Subsidio: es peor dejar fuera a quien lo necesita → corte bajo. - Examen de enfermedad peligrosa: - Detección temprana: es peor no encontrar la enfermedad → corte bajo. - Confirmación: es peor asustar a alguien sano → corte alto. .bold[👉 Un clasificador es un modelo + una regla de decisión.] --- ## Matriz de Confusión .center[  ] --- ## Matriz de Confusión .pull-left[  ] .pull-right[ - **Accuracy**: `\((TP+TN)/N\)` % de clasificaciones correctas - **Misclassification Rate**: `\((FP+FN)/N\)` % de clasificaciones incorrectas - **True Positive Rate (Recall / Sensitivity)**: `\(TP/(TP+FN)\)` - **True Negative Rate (Specificity)**: `\(TN/(TN+FP)\)` - **Precision (PPV)**: `\(TP/(TP+FP)\)` - **Prevalence**: `\((TP+FN)/N\)` ] <br> -- 📌 Estas métricas capturan distintos aspectos del desempeño de un clasificador. En ML es clave elegir métricas alineadas con el problema (ej: medicina ≠ marketing). --- ## Ejemplo empírico: infidelidad Clasificamos como “Nunca infiel” a todas las personas cuya probabilidad predicha sea menor o igual a 0.5, y como “Al menos una vez” a aquellas cuya probabilidad predicha supere dicho umbral. $$ \hat{y}_i = `\begin{cases} 1 & \text{si } \hat{p}_i > 0.5 \quad (\text{Al menos una vez}) \\\\ 0 & \text{si } \hat{p}_i \leq 0.5 \quad (\text{Nunca infiel}) \end{cases}` $$ ``` r p_hat <- predict(logit_affairs, type = "response") y_hat <- if_else(p_hat>0.5,1,0) conf_mat <- confusionMatrix( factor(y_hat), factor(logit_affairs$model$everaffair_d), positive = "1", dnn = c("Predicho","Real") ) conf_mat$table ``` ``` ## Real ## Predicho 0 1 ## 0 438 137 ## 1 13 13 ``` --- ## Ejemplo empírico: infidelidad .pull-left[ <!-- --> ] .pull-right[ Table: Métricas principales del clasificador logístico | | x| |:-----------------|-----:| |Sensitivity | 0.087| |Specificity | 0.971| |Precision | 0.500| |F1 | 0.148| |Balanced Accuracy | 0.529| ] --- ## Umbral y predicción - Cada umbral `\(\tau\)` genera un nivel de Especificidad y Sensibilidad: `\(:\{\text{Specificity}(\tau), \text{Sensitivity}(\tau)\}\)` para `\(\tau \in [0,1]\)`. .pull-left[ <!-- --> ] .pull-right[ - Umbrales bajos → más predicciones positivas - Umbrales altos → más predicciones negativas ] --- ## Curva ROC - La **curva ROC** conecta todos los puntos `\(:\{1 - \text{Specificity}(\tau), \quad \text{Sensitivity}(\tau)\}\)` para `\(\tau \in [0,1]\)`. - La diagonal corresponde a un clasificador aleatorio. - Mejor desempeño = curva más arriba a la izquierda. .pull-left[ <!-- --> ] .pull-right[ <!-- --> ] --- ## AUC: Área bajo la curva - El **AUC** resume el desempeño en un solo número: `\(AUC = \int_{0}^{1}\text{Sensibilidad}(\tau)\, d(1-\text{Especificidad}(\tau))\)` - **Interpretación**: probabilidad de que el modelo asigne mayor score a un positivo que a un negativo (elegidos al azar). .pull-left[ <!-- --> ] .pull-right[ **Interpretación del AUC:** - **AUC ≈ 0.5**: Sin poder discriminatorio (como azar) - **AUC ≈ 0.7-0.8**: Discriminación aceptable - **AUC > 0.9**: Discriminación excelente - **AUC = 1**: Clasificador perfecto 👉 Nuestro modelo tiene AUC = 0.674, indicando poder discriminatorio moderado. ] --- ## Selección del umbral óptimo - No existe un único "mejor" umbral: depende del contexto y los costos de errar. - Criterios comunes: **Youden**, **punto más cercano a (0,1)**, etc. Cómo extraer umbrales en R: ``` r # Índice de Youden (maximiza TPR - FPR) coords(roc_obj, x = "best", best.method = "youden") ``` ``` ## threshold specificity sensitivity ## 1 0.222457 0.5698448 0.6933333 ``` ``` r # Punto más cercano a (0,1) coords(roc_obj, x = "best", best.method = "closest.topleft") ``` ``` ## threshold specificity sensitivity ## 1 0.222457 0.5698448 0.6933333 ``` --- ## Selección del umbral óptimo - No existe un único "mejor" umbral: depende del contexto y los costos de errar. - Criterios comunes: **Youden**, **punto más cercano a (0,1)**, etc. Cómo extraer umbrales en R: ``` r # Ver todas las coordenadas coords(roc_obj, x = "all") %>% head(n=13) ``` ``` ## threshold specificity sensitivity ## 1 -Inf 0.00000000 1.0000000 ## 2 0.1069478 0.00886918 1.0000000 ## 3 0.1080786 0.01773836 1.0000000 ## 4 0.1100684 0.03991131 0.9866667 ## 5 0.1162936 0.11308204 0.9733333 ## 6 0.1268852 0.14412417 0.9400000 ## 7 0.1331680 0.14855876 0.9333333 ## 8 0.1345351 0.18181818 0.9200000 ## 9 0.1370424 0.19068736 0.9200000 ## 10 0.1430321 0.23059867 0.9133333 ## 11 0.1488562 0.26164080 0.8933333 ## 12 0.1574665 0.31707317 0.8666667 ## 13 0.1649799 0.32150776 0.8666667 ``` --- class: middle ## en el próximo episodio ... .center[  ] --- class: inverse, center, middle ##Hasta la próxima clase. Gracias! <br> Mauricio Bucca <br> https://mebucca.github.io/ <br> github.com/mebucca