class: center, middle, inverse, title-slide .title[ # Análisis de Datos Categóricos (SOC3070) ] .subtitle[ ## Efectos en Regresión Logística ] .author[ ###
Mauricio Bucca
Profesor Asistente, Sociología UC ] .date[ ###
github.com/mebucca
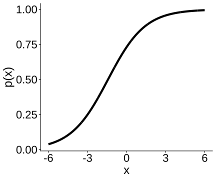
] --- class: inverse, center, middle #Regresión Logística ##Interpretación de Efectos --- ##Configuración -- <br> - Tenemos `\(y_{1}, \dots y_{n}\)` son `\(n\)` variables independientes con distribución `\(\text{Bernoulli}(p_{i})\)` -- - `\(\mathbb{E}(y_{i} \mid x_{i1}, \dots,x_{ik}) = \mathbb{P}(y_{i}=1 \mid x_{i1}, \dots,x_{ik}) = p_{i}\)` <br> -- donde, `$$\ln \frac{p_{i}}{1 - p_{i}} = \beta_{0} + \beta_{1} x_{i1} + \dots + \beta_{k} x_{ik}$$` --- ##Configuración <br> - Tenemos `\(y_{1}, \dots y_{n}\)` son `\(n\)` variables independientes con distribución `\(\text{Bernoulli}(p_{i})\)` - `\(\mathbb{E}(y_{i} \mid x_{i1}, \dots,x_{ik}) = \mathbb{P}(y_{i}=1 \mid x_{i1}, \dots,x_{ik}) = p_{i}\)` <br> donde, `$$\underbrace{\ln \frac{p_{i}}{1 - p_{i}}}_{\text{Link logit}(p_{i})} = \beta_{0} + \beta_{1} x_{i1} + \dots + \beta_{k} x_{ik}$$` --- ##Configuración <br> - Tenemos `\(y_{1}, \dots y_{n}\)` son `\(n\)` variables independientes con distribución `\(\text{Bernoulli}(p_{i})\)` - `\(\mathbb{E}(y_{i} \mid x_{i1}, \dots,x_{ik}) = \mathbb{P}(y_{i}=1 \mid x_{i1}, \dots,x_{ik}) = p_{i}\)` <br> donde, `$$\ln \frac{p_{i}}{1 - p_{i}} = \underbrace{\beta_{0} + \beta_{1} x_{i1} + \dots + \beta_{k} x_{ik}}_{\text{Predictor lineal } \eta_{i}}$$` <br> -- - Interpretación: ¿cuál es el significado de `\(\beta_{0},\beta_{1}, \dots, \beta_{k}\)`? --- ## Un ejemplo empírico .pull-left[ Continuando con los datos de infidelidad, ajustaremos el siguiente modelo: <br> `$$\underbrace{\ln \frac{p_{i}}{ 1 - p_{i}}}_{\text{logit}(p_{i})} = \beta_{0} + \beta_{1}\text{male}_{i} + \beta_{2}\text{ym}_{i}$$` <br> donde: - `\(p_{i} =\mathbb{P}(\text{everaffair}_{i}=1)\)` - `\(\text{logit}(p_{i})\)` es el .bold[log odds] de tener un affair - `\(p_{i}\)` y `\(\text{logit}(p_{i})\)` son una función género (male) y años de matrimonio (ym). ] -- .pull-right[ ``` r logit_affairs_sex_ym <- glm(everaffair_d ~ factor(sex) + ym, family=binomial(link="logit"), data=affairsdata) summary(logit_affairs_sex_ym) ``` ``` ## ## Call: ## glm(formula = everaffair_d ~ factor(sex) + ym, family = binomial(link = "logit"), ## data = affairsdata) ## ## Coefficients: ## Estimate Std. Error z value Pr(>|z|) ## (Intercept) -1.71395 0.20633 -8.307 < 2e-16 *** ## factor(sex)male 0.22157 0.19064 1.162 0.245139 ## ym 0.05843 0.01727 3.383 0.000718 *** ## --- ## Signif. codes: 0 '***' 0.001 '**' 0.01 '*' 0.05 '.' 0.1 ' ' 1 ## ## (Dispersion parameter for binomial family taken to be 1) ## ## Null deviance: 675.38 on 600 degrees of freedom ## Residual deviance: 662.15 on 598 degrees of freedom ## AIC: 668.15 ## ## Number of Fisher Scoring iterations: 4 ``` ] --- class: inverse, center, middle ## Efectos marginales sobre el logit --- ## Efectos marginales sobre el logit <br> <br> .center[ <!-- --> ] --- ## Efectos marginales sobre el logit Dado el siguiente modelo de regresión logística: `$$\text{logit}(p_{i}) = \ln \frac{p_{i}}{1 - p_{i}} = \beta_{0} + \beta_{1} x_{i1} + \dots + \beta_{k} x_{ik}$$` -- - El intercepto `\(\beta_{0}\)` corresponde al logit de la probabilidad de éxito cuando `\(x_{1} = \dots = x_{k} = 0\)` -- - El efecto marginal de `\(x_{k}\)` sobre el logit de la probabilidad de éxito está dado por: .pull-left[ .content-box-blue[ `$$\frac{\partial\text{logit}(p_{i})}{\partial x_{k}} = \beta_{k}$$` ] ] .pull-right[ .content-box-yellow[ "Un cambio infinitesimal en `\(x_{k}\)` `\(\big(\partial x_{k}\big)\)` se traduce en un cambio en `\(\partial x_{k} \beta_{k}\)` unidades en el logit de p" ] ] -- ¿Por qué? -- Asumamos que sólo la variable `\(x_{k}\)` cambia en una unidad, de `\(x_{k}=c\)` a `\(x_{k}=c+1\)`. Entonces: -- `\begin{align} \frac{\Delta\text{logit}(p_{i}) }{\Delta x_{k}} &= (\beta_{0} + \beta_{1}x_{1} + \dots + \beta_{k}(c+1)) - (\beta_{0} + \beta_{1}x_{1} \dots + \beta_{k}c) \\ &= \beta_{k}(c+1) - \beta_{k}c = \beta_{k} \end{align}` --- ## Efectos marginales sobre el logit En nuestro ejemplo: `\(\ln \frac{p_{i}}{1 -p_{i}} = \beta_{0} + \beta_{1}*\text{male}_{i} + \beta_{2}\text{ym}_{i}\)` <br> .pull-left[ ``` ## Estimate Std. Error ## (Intercept) -1.71395429 0.20633183 ## factor(sex)male 0.22157111 0.19064190 ## ym 0.05842959 0.01727402 ``` ] .pull-right[ <!-- --> ] --- class: inverse, center, middle ## Efectos multiplicativos sobre las odds de éxito --- ## Efectos multiplicativos sobre las odds Dado el siguiente modelo de regresión logística: `$$\text{logit}(p_{i}) = \ln \frac{p_{i}}{1 - p_{i}} = \beta_{0} + \beta_{1} x_{i1} + \dots + \beta_{k} x_{ik}$$` <br> -- exponenciando a ambos lados obtenemos las .bold[odds de éxito]: `$$\frac{p_{i}}{1 - p_{i}} = e^{\beta_{0} + \beta_{1} x_{i1} + \dots + \beta_{k} x_{ik}}$$` -- equivalentemente .content-box-blue[ `$$\frac{p_{i}}{1 - p_{i}} = e^{\beta_{0}} \cdot e^{\beta_{1} x_{i1}} \dots e^{\beta_{k} x_{ik}}$$` ] --- ## Efectos multiplicativos sobre las odds `$$\frac{p_{i}}{1 - p_{i}} = e^{\beta_{0}} \cdot e^{\beta_{1} x_{i1}} \dots e^{\beta_{k} x_{ik}}$$` -- Examinando esta ecuación observamos que cuando `\(x_1 = \dots = x_k = 0\)`, <br> `$$\frac{p_{i}}{1 - p_{i}}= e^{\beta_{0}}$$` Es decir, cuando `\(x_1 = \dots = x_k = 0\)` las odds de éxito están dadas por `\(e^{\beta_{0}}\)`. <br> -- Generalizando, observamos que cuando `\(x_1 = c_1 \dots = x_k = c_k\)`, las odds de éxito están dadas por <br> `$$\frac{p_{i}}{1 - p_{i}} = e^{\beta_{0}} \cdot e^{\beta_{1} c_{1}} \dots e^{\beta_{k} c_{k}}$$` --- ## Efectos multiplicativos sobre las odds: odds ratios Considera la situación en que `\(i\)` y `\(j\)` son dos observaciones con `\(x_{k}=c\)` y `\(x_{k}=c+1\)`, respectivamente. El resto de las covariables toman valores idénticos. -- Las odds de éxito para cada caso son: - `\(p_{i}/(1 - p_{i}) = e^{\beta_{0}} \cdot e^{\beta_{1} x_{i1}} \dots (e^{\beta_{k}})^{c}\)` - `\(p_{j}/(1 - p_{j}) = e^{\beta_{0}} \cdot e^{\beta_{1} x_{i1}} \dots (e^{\beta_{k}})^{c+1}\)` <br> -- El ratio de las odd de éxito entre `\(j\)` e `\(i\)` está dado por: `\begin{align} \frac{p_{j}/(1 - p_{j})}{p_{i}/(1 - p_{i})} &= \frac{e^{\beta_{0}} \cdot e^{\beta_{1} x_{i1}} \dots (e^{\beta_{k}})^{c+1}}{e^{\beta_{0}} \cdot e^{\beta_{1} x_{i1}} \dots (e^{\beta_{k}})^{c}} \\ \\ &= e^{\beta_{k}} \end{align}` En otras palabras, manteniendo otros factores constantes, `\(e^{\beta_{k}}\)` representa la odds ratio entre el caso con `\(x_{k}\)` aumentado en una unidad, y el caso con `\(x_{k}\)` en un nivel basal dado. --- ## Efectos multiplicativos sobre las odds .content-box-yellow[ "Un cambio en `\(\Delta\)` unidades de `\(x_{k}\)` multiplica las las odds de éxito por `\(e^{\Delta \beta_{k}}\)`" ] <br> .bold[Propiedades]: -- - `\(e^{\beta_{k}}\)` está restringido al rango `\([0,\infty+)\)`. Es una constante que "comprime" o amplifica las odds de éxito. -- - Si `\(\beta_{k} < 0 \to (0 < e^{\beta_{k}} < 1)\)`. Es decir, un aumento en `\(x_{k}\)` está asociado con una reducción (multiplicativa) de las odds de éxito. -- - Si `\(\beta_{k} = 0 \to (e^{\beta_{k}} =1)\)`. Es decir, un cambio en `\(x_{k}\)` está asociado a un cambio nulo en las odds de éxito. -- - Si `\(\beta_{k} > 0 \to (e^{\beta_{k}} > 1)\)`. Es decir, un aumento en `\(x_{k}\)` está asociado a aumento (multiplicativo) en de las odds de éxito. --- ## Efectos multiplicativos sobre las odds En nuestro ejemplo: `\(\ln \frac{p_{i}}{1 -p_{i}} = \beta_{0} + \beta_{1}*\text{male}_{i} + \beta_{2}\text{ym}_{i}\)`, por tanto: .pull-left[ `\(\frac{p_{i}}{1 -p_{i}} = e^{\beta_{0}} \cdot e^{\beta_{1}*\text{male}_{i}} \cdot e^{\beta_{2}\text{ym}_{i}}\)` ``` r # coeffs summary(logit_affairs_sex_ym)$coefficients[,c(1,2)] ``` ``` ## Estimate Std. Error ## (Intercept) -1.71395429 0.20633183 ## factor(sex)male 0.22157111 0.19064190 ## ym 0.05842959 0.01727402 ``` ``` r # exp(coeffs) exp(summary(logit_affairs_sex_ym)$coefficients[,c(1)]) ``` ``` ## (Intercept) factor(sex)male ym ## 0.180152 1.248036 1.060170 ``` ] -- .pull-right[ <!-- --> ] --- class: inverse, center, middle ## Efectos marginales sobre la probabilidad de éxito --- ## Efectos marginales sobre la probabilidad de éxito <br> <br> .center[ <!-- --> ] --- ## Efectos marginales sobre la probabilidad de éxito Dado el siguiente modelo de regresión logística: `$$\ln \frac{p_{i}}{1 - p_{i}} = \beta_{0} + \beta_{1} x_{i1} + \dots + \beta_{k} x_{ik}$$` <br> -- Queremos saber el .bold[efecto marginal] de los predictores sobre la .bold[probabilidad] de éxito. Formalmente -- `$$\frac{\partial p_{i}}{\partial x_{k}}$$` -- .bold[Paso a paso...] .img-right[  ] <br> -- - .bold[Paso 1]: reexpresar la ecuación de regresión como <br> `$$\ln(p_{i}) - \ln(1-p_{i}) = \beta_{0} + \beta_{1} x_{i1} + \dots + \beta_{k} x_{ik}$$` --- ## Efectos marginales sobre la probabilidad de éxito - .bold[Paso 1]: reexpresar la ecuación de regresión como `$$\ln(p_{i}) - \ln(1-p_{i}) = \beta_{0} + \beta_{1} x_{i1} + \dots + \beta_{k} x_{ik}$$` <br> -- - .bold[Paso 2]: usando diferenciación implícita y tomando derivada con respecto a `\(x_{k}\)` en ambos lados, obtenemos: `$$\frac{\partial p_{i} }{\partial x_{k}} \frac{1}{p_{i}} + \frac{\partial p_{i} }{\partial x_{k}} \frac{1}{(1 - p_{i})} = \beta_{k}$$` <br> -- - .bold[Paso 3]: re-agrupando: `$$\frac{\partial p_{i} }{\partial x_{k}} \frac{1}{p_{i}(1 - p_{i})}= \beta_{k}$$` --- ## Efectos marginales sobre la probabilidad de éxito - .bold[Paso 3]: re-agrupando: `$$\frac{\partial p_{i} }{\partial x_{k}} \frac{1}{p_{i}(1 - p_{i})}= \beta_{k}$$` <br> -- - .bold[Paso 4]: re-ordebando los términos obtenemos el efecto marginal que buscamos: .content-box-blue[ `$$\frac{\partial p_{i}}{\partial x_{k}}= \beta_{k} \cdot p_{i}(1 - p_{i})$$` ] -- recordar que ... `$$p_{i} = \frac{1}{1 + e^{-(\beta_{0} + \beta_{1} x_{i1} + \dots + \beta_{k} x_{ik})}}$$` --- ## Efectos marginales sobre la probabilidad de éxito - .bold[Paso 5]: reemplazando, `$$\frac{\partial p_{i}}{\partial x_{k}}= \beta_{k} \cdot \Bigg(\frac{1}{1 + e^{-(\beta_{0} + \beta_{1} x_{i1} + \dots + \beta_{k} x_{ik}})}\Bigg) \Bigg(1 - \frac{1}{1 + e^{-(\beta_{0} + \beta_{1} x_{i1} + \dots + \beta_{k} x_{ik})}}\Bigg)$$` <br> -- Corolario: -- - Dado que `\(p_{i}(1-p_{i})\)` es estrictamente positivo, - `\(\beta_{k}>0\)` indica que variable `\(x_{k}\)` tienen un efecto positivo sobre la probabilidad de éxito - `\(\beta_{k}<0\)` indica que `\(x_{k}\)` tiene un efecto negativo. <br> -- - El .bold[efecto marginal] de `\(x_{k}\)` no depende sólo de `\(\beta_{k}\)` sino varía dependiendo del valor de `\(x_{k}\)` y del valor de todas las otras covariables. --- ## Efectos marginales sobre la probabilidad de éxito `$$\frac{\partial p_{i}}{\partial x_{k}}= \beta_{k} \cdot \Bigg(\frac{1}{1 + e^{-(\beta_{0} + \beta_{1} x_{i1} + \dots + \beta_{k} x_{ik}})}\Bigg) \Bigg(1 - \frac{1}{1 + e^{-(\beta_{0} + \beta_{1} x_{i1} + \dots + \beta_{k} x_{ik})}}\Bigg)$$` <br> -- Corolario, -- - A medida que la `\(p_{i}\)` se aproxima a 0, `\(\frac{\partial p_{i}}{\partial x_{k}}\)` tiende a 0. - A medida que la `\(p_{i}\)` se aproxima a 1, `\(\frac{\partial p_{i}}{\partial x_{k}}\)` tiende a 0. - A medida que la `\(p_{i}\)` se acerca a 0.5, `\(\frac{\partial p_{i}}{\partial x_{k}}\)` tiende a `\(\beta_{k}/4\)`. --- ## Efectos marginales sobre la probabilidad de éxito En nuestro ejemplo: `\(\ln \frac{p_{i}}{1 -p_{i}} = \beta_{0} + \beta_{1}*\text{male}_{i} + \beta_{2}\text{ym}_{i}\)`, por tanto: `$$p_{i} = \frac{1}{1 + e^{-(\beta_{0} + \beta_{1}*\text{male}_{i} + \beta_{2}\text{ym}_{i})} }$$` .pull-left[ ``` ## Estimate Std. Error ## (Intercept) -1.71395429 0.20633183 ## factor(sex)male 0.22157111 0.19064190 ## ym 0.05842959 0.01727402 ``` ] .pull-right[ <!-- --> ] --- ## Efectos marginales sobre la probabilidad de éxito .pull-left[ `$$p_{i} = \frac{1}{1 + e^{-(\beta_{0} + \beta_{1}*\text{male}_{i} + \beta_{2}\text{ym}_{i})}}$$` <!-- --> ] -- .pull-right[ `$$\frac{\partial p_{i}}{\partial \text{ym} }= \beta_{\text{ym}} \cdot p_{i}(1 - p_{i})$$` <!-- --> ] --- ## Efectos marginales sobre la probabilidad de éxito - Efectos marginales son _esencialmente_ heterogeneos. No hay un efecto sino muchos. -- - Heterogeneidad crece con la complejidad del modelo: número de predictores, interacciones, etc. -- - En la práctica, muchas veces queremos UN número que resuma el efecto marginal. <br> -- .pull-left[  ] -- Cantidades de interes: .pull-right[ * Average Marginal Effects (AME) * Marginal Effects at the Mean (MEM) * Marginal Effects at Representative Values (MER) ] --- ## Efectos marginales sobre la probabilidad de éxito: AME .bold[AME]: Efecto marginal promedio (en muestra) -- En `R` pueden usar el nuevo paquete `marginaleffects` (o comando `margins` en `Stata` ) ``` r avg_slopes(logit_affairs_sex_ym) ``` ``` ## ## Term Contrast Estimate Std. Error z Pr(>|z|) S 2.5 % ## sex mean(male) - mean(female) 0.0407 0.03505 1.16 0.245 2.0 -0.02799 ## ym mean(dY/dX) 0.0107 0.00308 3.47 <0.001 10.9 0.00466 ## 97.5 % ## 0.1094 ## 0.0167 ## ## Type: response ## Columns: term, contrast, estimate, std.error, statistic, p.value, s.value, conf.low, conf.high, predicted_lo, predicted_hi, predicted ``` -- .pull-left[ .bold[¿De donde vienen estos números?] ] --- ## Efectos marginales sobre la probabilidad de éxito: AME .bold[(a) Solución análítica], usando `$$\frac{\partial p_{i}}{\partial \text{ym} }= \beta_{\text{ym}} \cdot p_{i}(1 - p_{i})$$` -- En `R`: ``` r beta_ym <- logit_affairs_sex_ym$coefficients[3] # coeficiente ym p_hat <- predict(logit_affairs_sex_ym, type = "response") # probabilidades predichas me_ym <- tibble(p = p_hat, beta_ym = beta_ym, me = beta_ym * p_hat * (1 - p_hat) ) ``` -- .pull-left[ ``` ## # A tibble: 601 × 3 ## p beta_ym me ## <dbl> <dbl> <dbl> ## 1 0.2874 0.05843 0.01197 ## 2 0.1854 0.05843 0.008824 ## 3 0.3021 0.05843 0.01232 ## 4 0.3507 0.05843 0.01331 ## 5 0.1902 0.05843 0.009000 ## 6 0.1643 0.05843 0.008024 ## 7 0.1584 0.05843 0.007789 ## 8 0.3507 0.05843 0.01331 ## 9 0.3021 0.05843 0.01232 ## 10 0.1971 0.05843 0.009245 ## # ℹ 591 more rows ``` ] .pull-right[ ``` r ame = round(mean(me_ym$me),4) print(paste0("AME Years of Marriage: ", ame)) ``` ``` ## [1] "AME Years of Marriage: 0.0107" ``` ] --- ## Efectos marginales sobre la probabilidad de éxito: AME .bold[(b) Aproximación numérica], usando la definición la derivada: -- `$$\frac{\partial p_{i}}{\partial \text{ym}} \approx \frac{p_{i}(x_{1}, \dots ,\text{ym} = c + \delta) - p_{i}(x_{1}, \dots ,\text{ym} = c )}{\delta}$$` <br> -- ``` r p_hat <- predict(logit_affairs_sex_ym, type="response") # prob predichas cada obs. delta = 0.01 # cantidad cambio affairsdata_delta <- affairsdata %>% mutate(ym = ym + delta) # cambio marginal en ym # probabilidad predicha con ym aumentado marginalmente p_hat_delta <- predict(logit_affairs_sex_ym, newdata=affairsdata_delta ,type="response") me_ym_approx <- (p_hat_delta - p_hat)/delta # approx. numerica marginal effect. # average marginal effect round(mean(me_ym_approx),4) ``` ``` ## [1] 0.0107 ``` --- ## Efectos marginales sobre la probabilidad de éxito: MEM .bold[MEM]: Efecto marginal al valor promedio (en muestra) -- .pull-left[ - ¿Qué promedio? - ¿Promedio de "years of marriage" para cada género por separado? - ¿Promedio global de "years of marriage" por cada género por separado? - ¿Promedio global de "years of marriage" y la media género (como var. continua)? ] -- .pull-right[  ] -- Depende de que lo que queremos ... --- ## Efectos marginales sobre la probabilidad de éxito: MEM Implentamos la tercera opción usando `marginaleffects` en `R`: efecto marginal para años de matrimonio y género fijos a su promedio globa. -- ``` r affairsdata <- affairsdata %>% mutate(male = 1*(sex=="male")) logit_affairs_sex_ym2 <- glm(everaffair_d ~ male + ym, family=binomial(link="logit"), data=affairsdata) mean_male = mean(affairsdata$male); mean_ym = mean(affairsdata$ym) c("Promedio ym"=mean_ym, "Promedio male"=mean_male) ``` ``` ## Promedio ym Promedio male ## 8.1776955 0.4758735 ``` -- ``` r slopes(logit_affairs_sex_ym2, newdata = expand.grid(male=mean_male, ym=mean_ym)) ``` ``` ## ## Term Contrast Estimate Std. Error z Pr(>|z|) S 2.5 % 97.5 % ## male 1 - 0 0.0410 0.03528 1.16 0.245 2.0 -0.02818 0.1101 ## ym dY/dX 0.0108 0.00315 3.43 <0.001 10.7 0.00461 0.0169 ## ## Type: response ## Columns: rowid, term, contrast, estimate, std.error, statistic, p.value, s.value, conf.low, conf.high, predicted_lo, predicted_hi, predicted, male, ym, everaffair_d ``` --- ## Efectos marginales sobre la probabilidad de éxito: MER Una versión más general de MEM es calcular los efectos marginales para "valores representativos". -- En `R` ``` r slopes(logit_affairs_sex_ym, newdata = expand.grid(sex = c("male", "female"), ym=c(4,7,15) )) %>% filter(term=="ym") ``` ``` ## ## Estimate Std. Error z Pr(>|z|) S 2.5 % 97.5 % ## 0.01007 0.00259 3.89 < 0.001 13.3 0.00499 0.0151 ## 0.00882 0.00226 3.91 < 0.001 13.4 0.00440 0.0132 ## 0.01104 0.00315 3.51 < 0.001 11.1 0.00487 0.0172 ## 0.00981 0.00281 3.49 < 0.001 11.0 0.00430 0.0153 ## 0.01331 0.00437 3.05 0.00232 8.8 0.00474 0.0219 ## 0.01232 0.00420 2.93 0.00335 8.2 0.00409 0.0205 ## ## Term: ym ## Type: response ## Comparison: dY/dX ## Columns: rowid, term, contrast, estimate, std.error, statistic, p.value, s.value, conf.low, conf.high, predicted_lo, predicted_hi, predicted, sex, ym, everaffair_d ``` --- ## Efectos marginales sobre la probabilidad de éxito: MER <br> <br> | Método | Definición | Ventaja | Limitación | |--------|------------|---------|------------| | **AME** | Promedio del efecto marginal sobre todos los casos | Resume heterogeneidad en 1 número | Puede ocultar variación | | **MEM** | Efecto en covariables fijadas en su promedio | Fácil de interpretar | “Promedio” puede no ser realista | | **MER** | Efectos en valores representativos | Ilustra heterogeneidad | Depende de la elección de escenarios | --- class: inverse, center, middle ##Hasta la próxima clase. Gracias! <br> Mauricio Bucca <br> https://mebucca.github.io/ <br> github.com/mebucca