class: center, middle, inverse, title-slide .title[ # Probabilidad e Inferencia Estadística ] .subtitle[ ## Distribución t-student ] .author[ ###
Mauricio Bucca
github.com/mebucca
mebucca@uc.cl
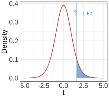
] --- class: inverse, center, middle # Distribución t-student --- ### William Sealy Gosset (1876-1937) .pull-left[  ] .pull-right[ <br> - William Gosset trabajaba como estadístico en la cervecería **Guinness** en Dublín. . - Testear calidad de las diferentes partidas de cerveza. Misma receta pero variación en calidad de los ingredientes (contenido de proteínas en la cebada). - Dos problemas: - Muestras pequeñas: la empeza no quería desperdiciar cerveza en experimentos. - No conocía la varianza poblacional `\(\sigma^2\)` de los ingredientes. - Ambas limitaciones dificultaban el uso de herramientas estadísticas como el *TLC*. ] --- ## Problemas: tamaño Muestral y varianza desconocida <br> <br> - .bold[Tamaño Muestral]: Cuando se trabaja con muestras pequeñas ( `\(\approx n < 30\)` ), los resultados estadísticos tienden a ser menos precisos. <br> - .bold[Varianza Desconocida]: Cuando no conocemos la **varianza poblacional** ( `\(\sigma^2\)` ). debemos estimarla a partir de los dotos: `\(s^2\)`. Esto introduce una fuente adicional de incertidumbre, ya que `\(s^2\)` es una estimación basada en datos limitados. <br> - Relación entre .bold[tamaño muestral] y .bold[varianza desconocida]: cuando usamos la **varianza muestral** en lugar de la varianza poblacional, perdemos un **grado de libertad**. - Para estimar la varianza muestral debemos primero estimar la media, lo que limita la capacidad de los datos de variar libremente. --- ## Grados de Libertad (df) - Los **grados de libertad** (df) son el número de valores que pueden variar de forma independiente en un cálculo estadístico. -- <br> .bold[Ejemplo:] Tenemos 3 valores y conocemos la media: $$ X_1, X_2, X_3 \quad \text{con} \quad \bar{X} = 10 $$ - Si ya conocemos `\(X_1\)` y `\(X_2\)`, `\(X_3\)` no puede variar libremente, porque está restringido por el valor de la media. Por tanto, solo hay **2 grados de libertad**. -- <br> - En el contexto de la **varianza muestral**, uno de los valores (la media muestral) ya ha sido utilizado para el cálculo, por lo que se pierde un grado de libertad. - Luego, cuando calculamos la varianza en una muestra de tamaño `\(n\)`, solo quedan `\(n-1\)` grados de libertad. --- ## La Solución: distribución `\(t\)`-Student .center[  ] --- ### ¿Por qué usar la Distribución t? <br> Cuando la varianza poblacional es desconocida y trabajamos con muestras pequeñas esto introduce una mayor incertidumbre, que debe reflejarse en la forma de la distribución de probabilidad. <br> -- - La **distribución `\(t\)` de Student** ajusta esta incertidumbre asignando mayor probabilidad de observar valores extremos. - Probabilidad asignada a valores extremos es mayor mienstras más pequeña es la muestra. - La distribución `\(t\)` es, por tanto, más conservadora --- ### Distribución `\(t\)` Stándard .pull-left[ Bajo las circunstancias mencionadas (varianza desconocida y muestra chica), al realizar el proceso de estandarización obtenemos: <br> `$$t = \frac{\bar{X} - \mu}{\frac{s}{\sqrt{n}}} \sim t_{v}$$`  ] .pull-right[ <br><br><br><br><br><br><br><br><br><br> donde: - `\(\bar{X}\)` es la media muestral, - `\(\mu\)` es la media poblacional bajo `\(H_0\)`, - `\(s\)` es la desviación estándar muestral, - `\(n\)` es el tamaño de la muestra, - `\(k\)` es el número de parámetros estimados - `\(v = n - k\)` son los **grados de libertad** ] --- ### Distribución `\(t\)` Stándard .pull-left[ Bajo las circunstancias mencionadas (varianza desconocida y muestra chica), al realizar el proceso de estandarización obtenemos: <br> `$$t = \frac{\bar{X} - \mu}{\frac{s}{\sqrt{n}}} \sim t_{v}$$`  ] .pull-right[ <br><br><br><br><br><br> .bold[Características]: - La distribución `\(t\)` tiene **colas más gruesas** que la normal estándar ( `\(\text{Normal}(0,1)\)` ), reflejando mayor probabilidad de obtener valores extremos en muestras pequeñas. - **Parámetro clave**: La forma de la distribución `\(t\)` depende de los **grados de libertad** `\(v\)`. - **Simetría**: La distribución `\(t\)`-standard es simétrica alrededor de 0. - **Varianza**: La varianza de la distribución `\(t\)`-standard es ligeramente mayor que 1 para muestras pequeñas, y se aproxima a 1 a medida que `\(n\)` aumenta. ] --- ## Convergencia entre la Distribución `\(t\)` y la Normal <br> La **distribución t de Student** se aproxima a la `\(\text{Normal}(0,1)\)` cuando el tamaño muestral tiende a infinito: `\(n \to \infty\)`. <br> -- - A medida que el número de grados de libertad aumenta, las colas de la distribución `\(t\)` se vuelven menos pronunciadas. - En el límite (cuando `\(df \to \infty\)` ), la distribución `\(t\)` se convierte en la distribución normal estándar. <br> -- Formalmente, si `\(T_n\)` es un estadístico `\(t\)` con `\(n-1\)` grados de libertad, entonces: <br> $$T_n \xrightarrow{d} \mathcal{N}(0,1) \quad \text{cuando} \quad n \to \infty $$ --- ## Aplicación al Test de Hipótesis <br> .bold[Paso a Paso deñ test de hipótesis] Cuando usamos la **distribución t** en un test de hipótesis, el proceso sigue estos pasos: -- 1). Definir `\(H_1\)` y `\(H_0\)`. -- 2). Calcular el estadístico de interés (ej., media muestral) -- 3). Transformar el estadístico a valor `\(t\)` (análogo a `\(z\)` pero usando varianza muestral): `$$t = \frac{\bar{X} - \mu_0}{\frac{s}{\sqrt{n}}}$$` -- 4). Calcular valor- `\(p\)` en base a la distribución `\(t\)`-standard con grados de libertad `\(n-k\)`. -- 5). Comparar con nivel de significación y tomar una decisión. --- ## En resumen: La **distribución t de Student** se utiliza principalmente bajo las siguientes condiciones: 1. Varianza poblacional es desconocida 2. El tamaño de la muestra es pequeño (generalmente `\(n < 30\)`). <br> -- Entonces, ¿cuándo se usa la distribución `\(t\)`? <br> -- - Varianza desconocida + muestra pequeña: Usamos distribución `\(t\)`. - Varianza desconocida + muestra grande: *Podemos* usar distribución normal - Varianza conocida (sin importar el tamaño muestral): Usamos distribución normal (este siempre es el caso cuando estimamos proporciones!). --- class: inverse, center, middle ##Ejemplo: Calorías en bebidas de Starbucks --- ## Ejemplo: calorías en bebidas de Starbucks .center[  ] --- ## Ejemplo: Calorías en bebidas de Starbucks - Un estudiante quiere saber cual es el promedio de calorías de los bebestibles de Starbucks. - Decide comprar 12 bebestibles aleatoriamente y medir su contenido calórico. Los datos se ven así: <br> .center[ ``` ## # A tibble: 12 × 2 ## Drink Calories ## <chr> <dbl> ## 1 Tazo® Bottled Plum Pomegranate 140 ## 2 Teavana® Shaken Iced Black Tea Lemonade 70 ## 3 Mocha Frappuccino® Blended Coffee 280 ## 4 Starbucks Refreshers™ Raspberry Pomegranate 90 ## 5 Cinnamon Dolce Frappuccino® Blended Coffee 350 ## 6 Tazo® Bottled Brambleberry 140 ## 7 Nariño 70 Cold Brew with Milk 0 ## 8 Vanilla Sweet Cream Cold Brew 110 ## 9 Tazo® Bottled Black with Lemon 140 ## 10 Tazo® Bottled Organic Iced Green Tea 120 ## 11 Mocha Light Frappuccino® Blended Coffee 140 ## 12 Tazo® Bottled Black Mango 150 ``` ] --- ## Ejemplo: Calorías en bebidas de Starbucks ### Paso #1: Elaborar Hipótesis Nula y Alternativa Hipótesis de trabajo: *"En promedio, un bebestible de Starbuck tiene más de 100 calorías"* <br> - `\(H_0: \mathbb{E}(X) = 100 \text{ kcal}\)` - `\(H_1: \mathbb{E}(X) > 100 \text{ kcal}\)` --- ## Ejemplo: Calorías en bebidas de Starbucks ### Paso #2: Calcular un Estadístico ``` r mu_hat <- starbucks_muestra %>% summarise(mu_hat = mean(Calories)) %>% pull() cat("media muestral: ",mu_hat) ``` ``` ## media muestral: 144.1667 ``` -- Estandarizando nuestro estadístico obtenemos: `$$\hat{t} = \frac{\hat{\mu} - \mu}{\frac{\sigma}{\sqrt{n}}} = \frac{144.17 - 100}{\frac{\sigma}{\sqrt{12}}}$$` -- - Como no conocemos `\(\sigma\)` debemos estimarlo a partir de la muesta (`\(s\)`). ``` r s <- starbucks_muestra %>% summarise(s = sd(Calories)) %>% pull() cat("desviación estándard muestral: ", s) ``` ``` ## desviación estándard muestral: 91.39906 ``` Luego: `\(\hat{t} = \frac{\hat{\mu} - \mu}{\frac{s}{\sqrt{n}}} = \frac{144.17 - 100}{\frac{91.4}{\sqrt{12}}} =\)` 1.673954 --- ## Ejemplo: Calorías en bebidas de Starbucks ###Paso #3: Determinar la Distribución Nula <br> En nuestro caso: `\(\hat{t} \mid H_0 \text{ es verdadera} \sim t_{v=11}\)` <br> -- .center[ <!-- --> ] ###Paso #4: Decidir el Nivel de Significación - Trabajaremos a un nivel de significación estadística `\(\alpha=0.05\)` - Dado que `\(H_1: \mathbb{E}(X) > 100 \text{ kcal}\)`, tiene sentido testear si nuesto estadístico se encuestra en el$\alpha$% más alto de la distribución nula. --- ## Ejemplo: Calorías en bebidas de Starbucks ###Paso #5: Calcular el Valor-p .pull-left[ En nuesto caso: `\(\text{valor-p}: \mathbb{P}( \bar{X} > \hat{\mu} \mid H_{0} \text{ es verdadera})\)` equivalente a: `\(\text{valor-p} = \mathbb{P}( t_{v=11} > \hat{t})\)` ``` r t_hat = (mu_hat - 100)/(s/sqrt(12)) pvalue = 1 - pt(t_hat, df=11) cat(" t_hat=",round(t_hat,2), "\n valor crítico=", qt(0.95,df=11), "\n valor-p=", pvalue, sep="") ``` ``` ## t_hat=1.67 ## valor crítico=1.795885 ## valor-p=0.06115235 ``` ] .pull-right[ <!-- --> ] --- ## Ejemplo: Calorías en bebidas de Starbucks ###Paso #6: Mantener o Rechazar la Hipótesis Nula Finalmente, debemos decidir si rechazar o no la hipótesis nula .pull-left[ .bold[Decisión:] - Si `\(\text{valor-p} < \alpha\)` entonces rechazamos `\(H_{0}\)` - Si `\(\text{valor-p} > \alpha\)` no podemos rechazar `\(H_{0}\)` ] -- .pull-right[ - En este caso, al 5% de significación estadística, no podemos rechazar la hipótesis nula - No tenemos evidencia para rechazar la hipótesis de que los bebestibles de Starbucks tienen, en promedio, 100 calorías (ni menos). ] --- class: inverse, center, middle ##Hasta la próxima clase. Gracias! <br> Mauricio Bucca <br> https://mebucca.github.io/ <br> github.com/mebucca